Baidu
map

“最强地级市”,正在狂揽大学!

分类:教育资讯 时间:2022-12-05 来源:本站 作者:江牧

整个11月,苏州多次上榜高教圈。一个月内,三所985高校落户“最强地级市”。苏州,正在狂揽大学。


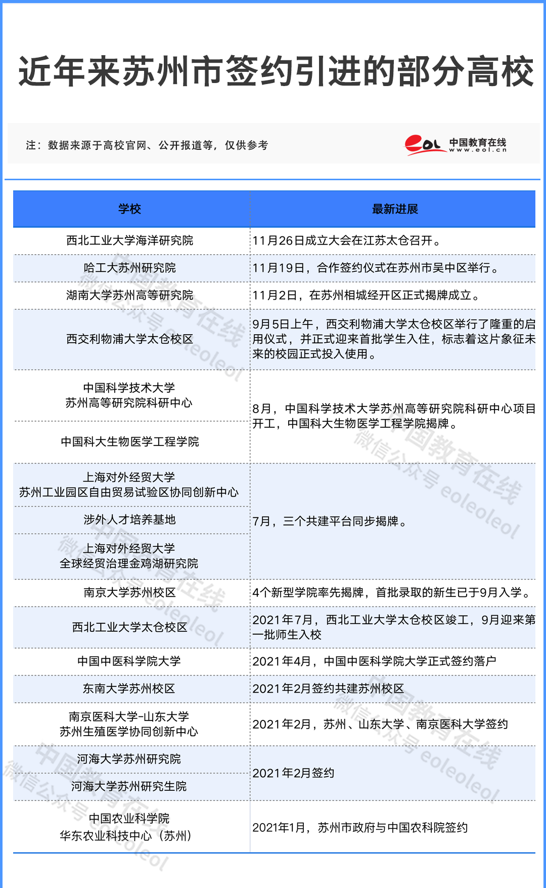
11月26日,西北工业大学海洋研究院成立大会在江苏太仓(江苏省辖县级市,由苏州市代管)召开。


11月19日,哈工大苏州研究院合作签约仪式在苏州市吴中区举行。


11月2日,湖南大学苏州高等研究院在苏州相城经开区正式揭牌成立。


4298e52b77033f6ff9eaf4d201e7041b_640_wx_fmt=png&wxfrom=5&wx_lazy=1&wx_co=1.png


而在稍早前,8月,中国科学技术大学苏州高等研究院科研中心项目开工,中国科大生物医学工程学院揭牌。7月,上海对外经贸大学苏州工业园区自由贸易试验区协同创新中心、涉外人才培养基地及上海对外经贸大学全球经贸治理金鸡湖研究院三个共建平台同步揭牌。


苏州,在与985、“双一流”高校的联结上越来越紧密,以弥补其“最强地级市”不甚相符的高教短板。




省内经济第一,高教“垫底”


众所周知,苏州是一座中国“最强地级市”,在2020年,苏州GDP即成功突破2万亿元大关。在2021年度江苏省各个城市的GDP排名中,苏州突破2.2万亿,领跑江苏排名第一,经济水平远超省会城市南京。


c75f62afb9f65acb1924522ebc3743df_640_wx_fmt=png&wxfrom=5&wx_lazy=1&wx_co=1.png

即便是在全国各大城市GDP排名中,苏州亦不逊色,其经济发展水平与超大城市无异,是全国城市GDP TOP10中唯一的地级市城市,超过成都、杭州、武汉等省会城市。


070c3043027062bad727672d02b26ea0_640_wx_fmt=jpeg&wxfrom=5&wx_lazy=1&wx_co=1.jpg

不过相比超强的经济力量,高等教育却一直是苏州的短板。在高教资源上,苏州差了南京一大截,在江苏省16所“双一流”高校中,南京独占13所,苏州仅有苏州大学一所“双一流”高校


defc5aa53bb6fd78793271ccf73e2547_640_wx_fmt=png&wxfrom=5&wx_lazy=1&wx_co=1.png

相较雄厚的经济实力,苏州的高教规模也稍落下风。与同为新一线城市的西安(7所)、成都(7所)、武汉(7所)、天津(6所)等相比,也有不小的差距。


在本科院校规模上,苏州现有的9所本科院校:苏州大学、苏州科技大学、常熟理工学院、苏州城市学院、苏州大学应用技术学院、苏州科技大学天平学院、江苏科技大学苏州理工学院、西交利物浦大学、昆山杜克大学,公办院校占4所,民办3所,中外合作办学2所。本科高校数量上与新一线城市武汉(46所)、西安(44所)相比,更是有很大的差距。


作为一线城市、经济“万亿城市”。“双一流”大学资源匮乏,这与其经济实力、人口总量、城市吸引力等是不匹配的,原来的高等教育布局结构,已经无法满足对当地社会经济发展的支撑。


全国地级市里,名列前茅


在省内被碾压,但在地级市里,苏州还是名列前茅。


根据教育部最新发布的全国普通高校名单统计,2022年高校数量最多的地级市中,大连市位列第一名,有31所高校。而大连市正是辽宁省辖地级市、副省级城市。


苏州市位列第二名,拥有高校25所。青岛市位列第三名,拥有24所高校。大连、苏州、青岛这三座城市都是拥有20所及以上高校的地级市。


8fc1ae7b3ff6c50b2601f775184079c2_640_wx_fmt=png&wxfrom=5&wx_lazy=1&wx_co=1.png

然而,苏州的目标远不是地级市,与其经济水平相当的超大城市、新一线城市,才是其努力的方向。


内培外引,苏州狂揽大学


如何快速提升苏州的高校规模与高教水平?苏州“十四五”规划给出了明确方向:鼓励引进国内外高端高等教育资源。


于是我们看到,近两年苏州牵手诸多国内名校,不断扩大优质高教版图。


2021年1月,苏州与中国农科院签约,共建中国农业科学院华东农业科技中心(苏州),引进一批创新团队和科技转化服务平台,提前布局生物育种等前沿领域。


2月5日,苏州与东南大学签约,东南大学苏州校区落户苏州工业园区。


2月27日,苏州与南京医科大学、山东大学达成战略合作,南京医科大学-山东大学苏州生殖医学协同创新中心同步落地。


2月28日,苏州与河海大学签约,双方将共建河海大学苏州研究院、苏州研究生院。


4月,苏州与中国中医科学院签约,中国中医科学院大学落户苏州吴中区,苏州迎来了首个“国字头”大学本部院校。今年7月,中国中医科学院大学项目已正式开工,助力苏州成为全国中医药人才培养的重要基地。


2021年4月,2022年6月,南京大学苏州校区4个新型学院率先揭牌,首批录取的新生已于9月入学。


7月,苏州与上海对外经贸大学签约,上海对外经贸大学苏州工业园区自由贸易试验区协同创新中心、涉外人才培养基地及上海对外经贸大学全球经贸治理金鸡湖研究院三个共建平台同步揭牌。


8月,中国科学技术大学苏州高等研究院科研中心项目开工,中国科大生物医学工程学院揭牌。


9月,西交利物浦大学太仓校区举行了隆重的启用仪式,并正式迎来首批学生入住,标志着象征未来的校园正式投入使用。


11月,湖南大学苏州高等研究院、哈尔滨工业大学苏州研究院、西北工业大学海洋研究院相继在此布局。

……

be176d1bdbc88b6e90dafeab0dfff792_640_wx_fmt=png&wxfrom=5&wx_lazy=1&wx_co=1.png


如今的苏州,中国人民大学、中国科学技术大学、西北工业大学、利物浦大学等均在苏州设立分校区或合作办学。中国农业大学、西安交通大学、牛津大学、新加坡国立大学等均在苏州设立了研究院。越来越多的名校在苏州聚集。


除了积极引进国内外名校,苏州还着重扶持本地大学。


今年9月,投资40亿元、吴江区政府与苏州大学共建的苏州大学未来校区正式启用,这是中国第一个以“未来”命名的大学校区。


b074f256130c6146e15baf480b9213cc_640_wx_fmt=png&wxfrom=5&wx_lazy=1&wx_co=1.png

图片来源:苏州日报


对于本地其他高校来说,也迎来了发展的“春天”。今年年初,在苏州市数字经济时代产业创新集群发展大会上,三所高校被“点名”:支持苏州科技大学、常熟理工学院、西交利物浦大学等本地高校发展壮大,构建共生共赢的新型城校关系。


与此同时,苏州在自主建设高校方面也没有停滞不前。2021年1月,苏州教育电视“苏州教育-传媒有道”公众号透露,苏州将整合苏州大学应用技术学院资源,积极筹建“江苏(或苏州)电影学院”,形成“北北影、南苏影”的布局。

 

内培外引,对于新一线城市的苏州来讲,重视大学建设,构建在苏高校新格局,毫无疑问是上乘良策。既注重引入国内外名校,又不忘扶持本地大学,苏州,正以加速度补齐高教短板,力争做大做强,距离高教强市的目标更近一步了。


中国教育在线综合整理(杨菲菲)

转载请注明“转载自中国教育在线”




版权声明

本网原创,未经许可,不得转载。【注:凡注明“来源:XXX(非西安中考网 m.hytale-nav.com)”的作品,均转载自其它媒体,转载目的在于传递更多信息,并不代表本网赞同其观点和对其真实性负责;如因作品内容、版权和其它问题需要同本网联系的,请在30日内进行。邮箱:xazgknews@163.com】

标签
二维码

扫一扫 在手机阅读、分享本文

必看
必看
  • 西安市鄠邑区甘亭中心学校荣获西安市“红领巾法学院”示范学校称号
  • 西安市鄠邑区东关小学:规范课外读物 落实“五项管理
  • 周至县广济初中课后服务旗操
  • 标签
    热榜
    QQ

    微信扫一扫

    WeChat
    Top
    Baidu
    map