Baidu
map

2023年西安小升初可参考!各区县招生日程安排汇总!

分类:教育资讯 时间:2023-03-02 来源:本站 作者:江牧

近日,很多家长在后台留言:

小升初什么时候报名?

都有哪些流程?

......


由于2023中小学招生安排暂未公布,小一老师整理了2022年西安中小学招生入学时间表!供各位家长参考




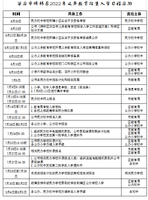
碑林区


2e94435d04d04a0ee546349caa680532_640_wx_fmt=png&wxfrom=5&wx_lazy=1&wx_co=1.png



雁塔区

919ac4069584fa838caef12e6cc2fc95_640_wx_fmt=png&wxfrom=5&wx_lazy=1&wx_co=1.png58a2ecf081cdb9ef076a20890529f9e1_640_wx_fmt=png&wxfrom=5&wx_lazy=1&wx_co=1.png





曲江新区


b49fddeaa2b076cc379e90c6c1d49894_640_wx_fmt=png&wxfrom=5&wx_lazy=1&wx_co=1.png



高新区


897928eee06a3f9b1f4b74b421e2bee5_640_wx_fmt=png&wxfrom=5&wx_lazy=1&wx_co=1.png



新城区



d823330df2e59d67b7b43fcb04b53855_640_wx_fmt=png&wxfrom=5&wx_lazy=1&wx_co=1.png741b1ec5c0ce553f48b297af82280c5a_640_wx_fmt=png&wxfrom=5&wx_lazy=1&wx_co=1.png



莲湖区



52fbb90812d4bb812e374d9a007e978d_640_wx_fmt=png&wxfrom=5&wx_lazy=1&wx_co=1.png6ab3713fde28c7709869407402f412e8_640_wx_fmt=png&wxfrom=5&wx_lazy=1&wx_co=1.png


未央区


9a48089b89574e3bd7f97d3a3a4a0fd8_640_wx_fmt=jpeg&wxfrom=5&wx_lazy=1&wx_co=1.jpg



经开区


16a5070fe07b98ad34ec4cce96db58b5_640_wx_fmt=png&wxfrom=5&wx_lazy=1&wx_co=1.png



长安区


acced5cf666283f798458a62708140af_640_wx_fmt=png&wxfrom=5&wx_lazy=1&wx_co=1.png



灞桥区


16cfbe2b49820766d99bf59b1f2ab7d4_640_wx_fmt=png&wxfrom=5&wx_lazy=1&wx_co=1.png6b3802534766d07bbee59c82cbb09802_640_wx_fmt=png&wxfrom=5&wx_lazy=1&wx_co=1.png



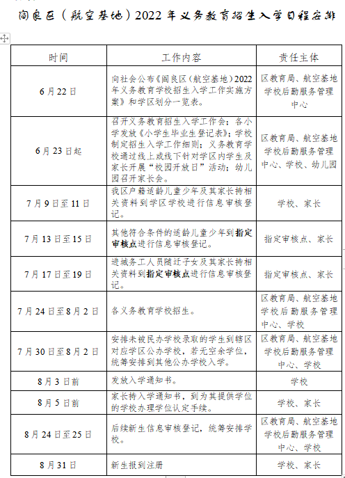
阎良区


2bb620cec1edb92e297bbd4309427535_640_wx_fmt=png&wxfrom=5&wx_lazy=1&wx_co=1.png



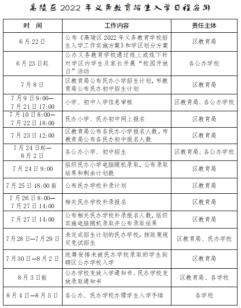
高陵区


bc63a6b2f8ce55c0d5e6122ce96c563c_640_wx_fmt=png&wxfrom=5&wx_lazy=1&wx_co=1.png



鄠邑区


50f5259a6cedd8ae446b924bfdb6f271_640_wx_fmt=png&wxfrom=5&wx_lazy=1&wx_co=1.png



周至县


f803978001f38f7ffecf66e784fbfaa4_640_wx_fmt=png&wxfrom=5&wx_lazy=1&wx_co=1.png



蓝田县


58bb017f43de6fa0473676a4db3fc873_640_wx_fmt=png&wxfrom=5&wx_lazy=1&wx_co=1.png



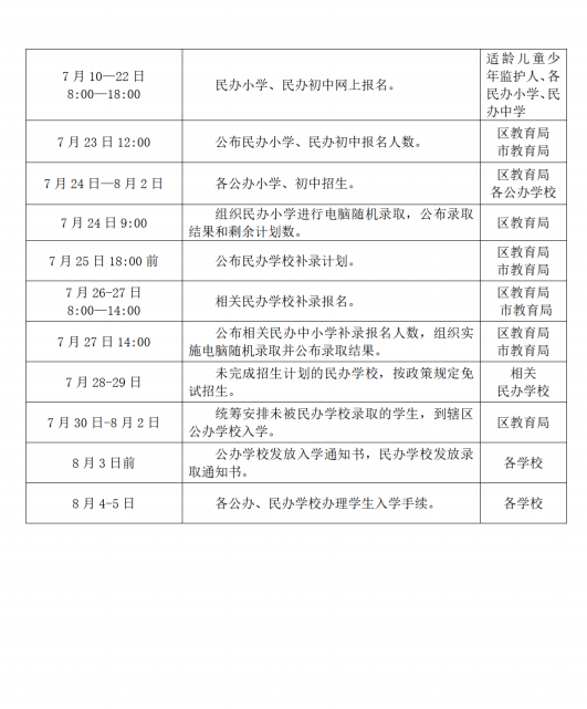
国际港务区


b6f1b2b9b6eb204ba9594812be09a04a_640_wx_fmt=png&wxfrom=5&wx_lazy=1&wx_co=1.png



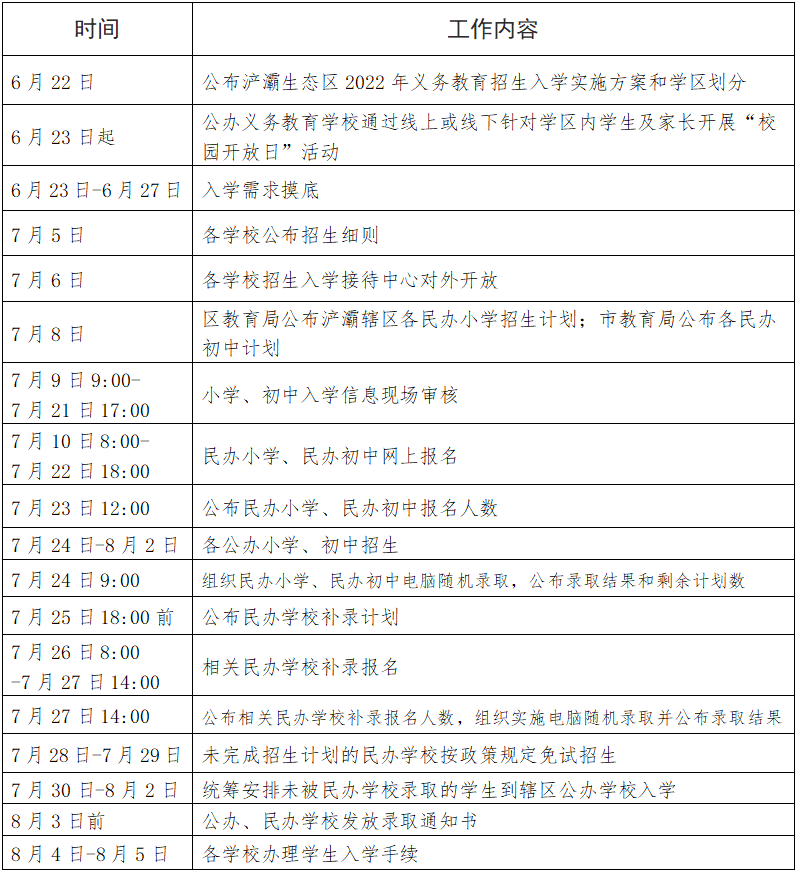
浐灞生态区


b138fc69f7c32caa5821dd65498d0e96_640_wx_fmt=png&wxfrom=5&wx_lazy=1&wx_co=1.png

航天基地


809c120f6f420bc02e08cee7e4df780b_640_wx_fmt=png&wxfrom=5&wx_lazy=1&wx_co=1.png22fbad3d3708d0143891afbaf0ca43a8_640_wx_fmt=png&wxfrom=5&wx_lazy=1&wx_co=1.png

西咸新区


d23771dd0a5fa078803f93f976c4aad1_640_wx_fmt=png&wxfrom=5&wx_lazy=1&wx_co=1.pnge08ca8771806e756c466f6a2818cd4c6_640_wx_fmt=png&wxfrom=5&wx_lazy=1&wx_co=1.png

注:临潼区没有公布详细的招生入学日程安排,该区家长可参考西安市2022年义务教育招生入学日程安排

3237a2d2d604274b55297c6fac4c5a6b_640_wx_fmt=png&wxfrom=5&wx_lazy=1&wx_co=1.png




版权声明

本网原创,未经许可,不得转载。【注:凡注明“来源:XXX(非西安中考网 m.hytale-nav.com)”的作品,均转载自其它媒体,转载目的在于传递更多信息,并不代表本网赞同其观点和对其真实性负责;如因作品内容、版权和其它问题需要同本网联系的,请在30日内进行。邮箱:xazgknews@163.com】

标签
二维码

扫一扫 在手机阅读、分享本文

必看
必看
  • 西安市鄠邑区甘亭中心学校荣获西安市“红领巾法学院”示范学校称号
  • 西安市鄠邑区东关小学:规范课外读物 落实“五项管理
  • 周至县广济初中课后服务旗操
  • 标签
    热榜
    QQ

    微信扫一扫

    WeChat
    Top
    Baidu
    map