Baidu
map

幼升小需要哪些材料?西安各区县资审所需材料汇总!2023幼升小参考

分类:教育资讯 时间:2023-04-03 来源:本站 作者:江牧

义务教育资审都需要哪些资料?为了帮助大家提前做好相应的准备,小西老师整理了往年西安各区县相关要求,一起看看吧!


注:以下内容综合整理自2022年政策资料,仅供2023年考生参考!


新城区


(1)学区学校审核登记

房户一致的新城区户籍适龄儿童少年。家长携带户口簿、房产证明、身份证在规定时间到学区学校进行入学信息审核,审核通过,完成登记。


(2)区域服务点审核登记

①新城区集体户人员适龄子女。家长持户口卡、租房合同、社区居住证明、身份证到居住地对应区域服务点进行信息审核,审核通过,完成登记。


②进城务工人员随迁子女。进城务工人员是指非西安市户籍并取得新城区居住证的务工人员及西安市鄠邑区、蓝田县、周至县户籍到城区合法稳定居住务工的人员。西安市其他区县、开发区户籍的交叉务工人员,其子女在户籍所在地按学区登记入学。


进城务工人员随迁子女入学持“居住、务工、户籍、流出”等证明材料到区域服务点进行信息审核,审核通过,完成登记。


区域服务点及范围

4976a8ac9c801876784e6ae142980baf_640_wx_fmt=png&wxfrom=5&wx_lazy=1&wx_co=1.pnga55669ac97aa589a9963ec13c7e215c3_640_wx_fmt=png&wxfrom=5&wx_lazy=1&wx_co=1.png


碑林区


分类审核登记办法:

(1)辖区内户籍与实际居住地一致的适龄儿童少年入学。由其家长携带户口簿、房产证明到其户籍对应审核点进行入学信息审核。


(2)西安市外地户籍符合政策规定准入类学生入学。由其家长或者其他法定监护人,携带规定证明材料到其居住地对应审核点进行入学信息审核。


(3)优抚对象子女入学。烈士子女、符合条件的现役军人子女、综合性消防救援队伍人员子女、公安英模和因公牺牲伤残警察子女、引进高层次人才子女及其他各类优抚对象,由其家长或者其他法定监护人,携带相关材料到其户籍对应或区教育局指定审核点进行入学信息审核。


(4)家庭未购房的集体户落户人员适龄子女入学。由其家长持无房证明、租房合同、房主房产证明、社区居住证明到其户籍所在地对应审核点进行入学信息审核。


(5)陕西省人才交流服务中心、西安市人才服务中心集体户落户人员适龄子女入学。家庭已购房的家长持房产证明,未购房的持无房证明、租房合同、房主房产证明、租住地社区居住证明到其实际居住地对应审核点进行入学信息审核。


(6)合同期内的廉租房、公共租赁住房承租人适龄子女入学。由其家长持相关证明材料到其实际居住地对应审核点进行入学信息审核。


(7)非中国国籍学生入学。外籍学生家长持监护人和外籍学生本人有效身份证件及复印件、《外国人居留证》及复印件、家庭实际居住证明(房屋产权证或房屋租赁合同),到其居住地对应审核点进行入学信息审核。


(8)进城务工人员随迁子女入学。符合条件的进城务工人员随迁子女可以申请在我区接受义务教育,按照“以流入地政府为主,以公办学校为主”的原则,实施以居住证为主要依据的随迁子女入学政策。非西安市户籍随迁子女其父母或者其他法定监护人持“居住、务工、户籍、流出”等证明材料;西安市鄠邑区、周至县、蓝田县户籍随迁子女其父母或者其他法定监护人持户籍证明及能表明在碑林区有合法稳定居住、务工和流出等证明材料,到其居住地对应或区教育局指定审核点进行入学信息审核。西安市其他区县、开发区户籍的交叉务工人员,其子女在户籍所在地按学区登记入学。


莲湖区


 莲湖户籍学生:

(1)莲湖区房户一致学生:户口薄、房产证、小学素质报告单。

(2)集体户、挂靠户、空户等莲湖户籍适龄少年:户口薄、房产证(集体户可出具无房证明)、小学素质报告单。

2.优抚对象类子女、政策规定准入类适龄少年:按照相关政策、文件要求提供资料。

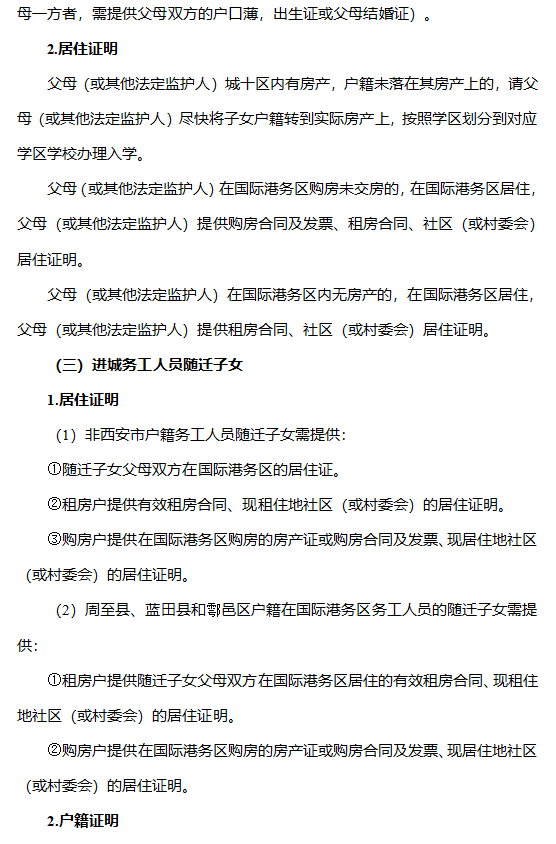
3.随迁子女:四证。

(1)居住证明:随迁子女父母双方取得的莲湖区居住证,居住证地址必须与实际居住地址一致。同时,租房人员须提供《房屋租赁备案登记证明》或与房屋产权所属人签订的合法有效的房屋租赁合同;购房人员须提供房产证或购房合同等有效证明材料。我市鄠邑区、周至县、蓝田县户籍随迁子女父母无需提供居住证,但需提供以上合法稳定居住的证明。

(2)务工证明:随迁子女父母双方合法、真实、有效的劳动务工合同或营业执照等相关材料。

(3)户籍证明:随迁子女与父母同一户籍的户籍簿及父母的身份证原件及复印件。

(4)流出证明:随迁子女户籍所在地乡镇人民政府或街道办事处开具的同意学生流出接受义务教育的证明材料。‍


雁塔区


①属于公办学校学区学位的类别(7月9日9:00至7月14日17:00):人、房、户一致的学区内雁塔区户籍适龄儿童少年入学;具备直升资格的小区业主子女或高校教职工子女(2022年民转公学校)。


小学:持全家户口簿、房产证明、儿童《预防接种证》(也可在开学后及时要求学生提供)、《西安市义务教育招生入学信息审核登记表》到学区对应小学审验资料。


初中:在我区小学就读的雁塔区户籍毕业生,持户口簿、房产证明在学区对应中学审验资料;未在我区小学就读雁塔区户籍毕业生,需要回本区就读初中的小学毕业生,持户口簿、房产证明、学籍证明、小学毕业相关资料,在学区对应中学审验资料。


②属于区级统筹公办学位的类别(7月15日9:00至7月21日17:00):区级统筹公办学位即根据雁塔区各校学位空余情况、参考家长意愿统筹安排入学。


第一类:优抚对象子女入学。对烈士子女、符合条件的现役军人子女、综合性消防救援队伍人员子女、公安英模和因公牺牲伤残警察子女、引进高层次人才子女及其他各类优抚对象,由学生父母或者其他法定监护人,携带相关材料到其单位或居住地对口信息审核点进行资审。


第二类:雁塔辖区拆迁户适龄儿童少年入学。城市拆迁户已安置的雁塔户籍适龄儿童少年,到学区学校信息审核点资审;未安置的雁塔户籍适龄儿童少年,家长(或监护人)持入学申请、拆迁办证明、暂住地证明、租房合同及房主房产证明(房产证或购房合同或土地证明复印件)到居住地对口信息审核点资审。


第三类:集体户籍适龄儿童少年入学。户籍随父母在雁塔区集体户上的适龄儿童少年、在雁塔区居住的陕西省人才交流服务中心及西安市人才服务中心集体户落户人员的适龄儿童少年,家庭已购房的家长持房产证明,未购房的持无房证明、租房合同、房主房产证明、租住地社区居住证明,初中入学同时要提供《小学毕业生登记表》、小学毕业相关资料到居住地对口信息审核点资审。。


第四类:西安市外地户籍符合政策规定准入类适龄儿童少年入学。由学生父母或者其他法定监护人,携带相关材料到其单位或居住地对口信息审核点资审。


第五类:廉租房(合同期内)适龄儿童少年入学。家长持廉租房协议到居住地对口信息审核点资审。


第六类:非中国国籍适龄儿童少年入学。需在我区就读义务

教育学校的,按照《西安市教育局关于做好2018年外籍人员适龄子女入学工作的通知》办理。由家长或其他监护人到居住地对口信息审核点资审。


第七类:进城务工人员随迁子女入学。进城务工人员是指非我市户籍并取得西安市居住证的务工人员及我市鄠邑区、蓝田县、周至县户籍到城区合法稳定居住务工的人员。我市其他区县、开发区户籍的交叉务工人员,其子女在户籍所在地按学区登记入学。


小学:进城务工人员随迁子女由其父母或者其他法定监护人持“四证”到居住地对口小学信息审核点资审。


初中:在雁塔区就读的小学毕业进城务工人员随迁子女,区教育局按照居住地统筹到对应公办初中学校进行资格审查,接到小学通知后的家长,持“四证”到统筹对口信息审核点进行资审;未在雁塔区小学就读的进城务工人员随迁子女,需在本区就读初中的小学毕业生,持“四证”到居住证地址对口信息审核点进行资审。


第八类:公共租赁住房(合同期内)承租人适龄子女入学。符合进城务工人员随迁子女及政策准入类政策的,持相关证件到实际居住地对口信息审核点进行资审;不符合入学政策者,回户籍所在地入学。


高新区


资格审核范围

(一)进城务工随迁子女。

(二)集体户籍的适龄儿童、少年。

(三)廉租房、公共租赁住房(合同期内)承租人适龄子女。

(四)非中国国籍学生,实际居住在高新区,需在高新区就读义务教育学校的外籍人员适龄子女。

(五)西安市外地户籍符合政策规定准入类学生。


资格审核内容

(一)进城务工随迁子女

1.居住证明:随迁子女父母双方的高新区居住证或在高新区合法稳定居住的证明。

(1)非西安市户籍务工人员随迁子女需提供:

①随迁子女父母在高新区居住的居住证。

②租房户还需提供《房屋租赁备案登记证明》或合法有效的租房合同、现租住地社区(或村委会)的居住证明。

③购房户还需提供父母在高新区居住的居住证、父母一方的房产证(或购房合同及发票)、现居住地社区(或村委会)的居住证明。


(2)鄠邑区、周至县和蓝田县户籍的随迁子女需提供:

①租房户提供随迁子女父母在高新区居住的《房屋租赁备案登记证明》或合法有效的租房合同、现租住地社区(或村委会)的居住证明。

②购房户需提供父母一方的房产证(或购房合同及发票)、现居住地社区(或村委会)的居住证明。


2.务工证明

随迁子女父母双方在高新区内合法、真实、有效的劳动务工合同或营业执照等相关材料。


3.户籍证明

随迁子女与父母同一户籍的户籍簿及父母的身份证。


4.流出证明

适龄儿童、少年户籍所在地乡镇人民政府或街道办事处开具的同意学生流出接受义务教育的证明材料。

以上材料父母需准备原件及复印件以备审核,流出证明原件及其他证件复印件用于存档。


(二)集体户籍适龄儿童、少年

1.父母(或其他法定监护人)城十区内有房产,户籍未落在其房产上的,请父母(或其他法定监护人)尽快将子女户籍转到实际房产上,按照学区划分到对应学区学校办理入学。


2.父母(或其他法定监护人)城十区内无房产(或购房未交房)的,在高新区居住,父母(或其他法定监护人)提供居住证明、户籍证明、住房情况查询表(购房未交房者还需提供购房合同及发票等有关房屋证明)、租房合同、房主房产证明、社区居住证明。其中,初中入学需提供《小学毕业生登记表》或小学毕业相关资料等。


(三)廉租房、公共租赁住房(合同期内)承租人适龄子女

廉租房(合同期内)承租人适龄子女入学,由居住地教育体育局统筹安排。父母(或其他法定监护人)提供廉租房租赁合同、户籍证明、社区居住证明。其中,初中入学需提供《小学毕业生登记表》或小学毕业相关资料等。


公租房(合同期内)承租人适龄子女入学,根据集体户籍适龄子女、进城务工随迁子女等相应政策分类准备相关材料办理入学事宜。


(四)外籍人员适龄子女

外籍中小学学生一般指父母在高新区工作的随行子女,未满18周岁的外籍学生,父母应作为法定监护人,学生应与父母一起居住。


由外籍学生家长持监护人和外籍学生本人有效证件及复印件,《外国人居留证》及复印件、家庭实际居住证明(房屋产权证或房屋租赁合同)到就近资格审核点参与资格审核。


(五)西安市外地户籍符合政策规定准入类学生

按照《西安市外地户籍符合政策规定准入类学生一览表》相关要求,根据不同准入类对象提供对应证明材料到资格审核点参加审核。


(六)其他各类优抚对象

按照《优抚对象子女义务教育入学有关文件目录》,由优抚对象前往相应市、区级业务主管部门申报。经市、区相应业务部门审定后报西安市教育局核准,户籍在高新区、实际在高新区居住或驻地单位在高新区的优抚对象,由教育体育局根据相应教育优待政策办理入学事宜。


未央区


审验资料

(1)本区户籍房户一致

小学:辖区内户籍与实际居住地一致的适龄儿童家长持全家户口簿、房产证明、监护人身份证、《西安市义务教育招生入学信息审核登记表》到学区小学审验资料,取得《报名条》。


初中:在我区小学就读的未央区户籍应届毕业生,持户口簿、《西安市义务教育招生入学信息审核登记表》在毕业小学的对口学区中学审验资料,取得《报名条》;未在我区小学就读的未央区户籍需要回本区就读初中的小学应届毕业生,持户口簿、房产证明、监护人身份证、《学生学籍基本信息表》《西安市义务教育招生入学信息审核登记表》,在学区中学审验资料,取得《报名条》。


(2)本区户籍统筹类

①人户分离

人户分离适龄儿童家长持户口簿、《西安市义务教育招生入学信息审核登记表》,已购房的需提供房产证或购房合同;未购房的需提供无房证明、租房合同、租住地社区或物业开具的居住证明,到实际居住地对应的公办学校资审点进行资格审查,取得《报名条》。


②拆迁户

因城区改造拆迁村民适龄儿童少年入学,原就学学区学校未拆除的,在原学区学校进行资格审核;原就学学区学校拆除,拆迁安置房未交付使用,家庭临时租住的,家长须持户口簿、房屋拆迁协议、租房合同、社区证明到租房地对口学校进行资格审查;拆迁已入住安置地,到安置地对应学校进行资格审查,取得《报名条》。


③集体户籍

户籍随父母在未央区集体户上的适龄儿童少年家长持户口簿、《西安市义务教育招生入学信息审核登记表》,已购房的提供房产证或购房合同;未购房的提供无房证明、租房合同、租住地社区或物业开具的居住证明到实际居住地对应的公办学校资审点进行资格审查,取得《报名条》。


(3)非本区户籍统筹类

①优抚对象子女和西安市外地户籍符合政策规定准入条件的适龄儿童少年,由学生家长或其法定监护人,持《西安市义务教育招生入学信息审核登记表》及相关证明材料到实际居住地所属的公办学校资审点审验资料,取得《报名条》。


②凡符合进城务工人员随迁子女入学条件的适龄儿童少年,由学生家长或其法定监护人,持“四证”及《西安市义务教育招生入学信息审核登记表》到实际居住地所属的公办学校资审点审验资料,取得《报名条》。

进城务工人员是指非我市户籍但取得未央区居住证的务工人员及我市鄠邑区、周至县、蓝田县户籍,在我区居住,有合法稳定就业、住所的务工人员。西安市其他区县、开发区户籍的交叉务工人员,其子女在户籍所在地按学区登记入学。


③廉租房(合同期内)、公共租赁住房(合同期内)承租人适龄子女。家长持廉租房协议、公共租赁住房协议、户口簿及《西安市义务教育招生入学信息审核登记表》到实际居住地所属的公办学校资审点审验资料,取得《报名条》。


④在未央区居住的陕西省人才交流服务中心及西安市人才服务中心集体户落户人员适龄子女,家长持户口簿、《西安市义务教育招生入学信息审核登记表》,已购房的提供房产证或购房合同;未购房的提供无房证明、租房合同、租住地社区或物业开具的居住证明到实际居住地对应的公办学校资审点进行资格审查,取得《报名条》。


(4)非正常户籍

全家户口簿应是父母和孩子在同一户籍上并在父母房产地实际居住的户籍证明。孩子户籍和户主或房主是非直系亲属关系或孩子单独立户的户籍;适龄儿童的户籍落户在实际并不存在的地址上;适龄儿童的户籍在假户口簿或其他非正常户籍证明上,视为非正常户籍。

非正常户籍到实际居住地所属公办学校资审点审验资料,不作为按学区入学的依据,应回实际户籍所在地就读。


经开区


我区户房一致学生和我区小学毕业生的信息审核

小学:家长持全家户口簿、房产证明、《西安市义务教育招生入学信息审核登记表》到学区对应公办小学进行信息审核。


初中:我区小学毕业生由毕业学校负责到对应直升中学进行信息审核;未在我区小学就读但是我区户房一致的回流学生,持《信息审核登记表》、全家户口簿、房产证明、《毕业生登记表》或小学毕业相关材料到招生入学接待中心进行信息审核。


集体户学生信息审核

适龄儿童少年和父母(或一方监护人)属于经开区集体户的适龄儿童少年,家长持户籍卡、房产证明或租房合同,初中入学同时要提供《小学毕业生登记表》或小学毕业相关资料到招生入学接待中心进行信息审核。


辖区内外地户籍符合政策规定准入类适龄儿童少年和进城务工人员随迁子女信息审核

进城务工人员随迁子女由其父母或者其他法定监护人持“四证”,其他外地户籍符合政策规定准入类的适龄儿童少年持相应资料,初中入学同时要提供《小学毕业生登记表》或小学毕业相关资料到招生入学接待中心进行信息审核。

信息审核通过后,取得《西安市2022年义务教育招生入学登记报名告知书及报名条》(以下简称《报名条》)。确定在公办学校就读的,不再进行网上报名。


曲江新区


第一类 属于公办学校学区学位的类别:房户一致的学区内适龄儿童少年入学。

审核地点:对应学区公办学校。

小学资审资料:全家户口簿、房产证明(房产证,或购房合同及发票)、《西安市义务教育招生入学信息审核登记表》。


初中资审资料:全家户口簿、房产证明(房产证,或购房合同及发票)、小学毕业相关证明(学籍证明、综合素质评价手册或毕业证等)、《西安市义务教育招生入学信息审核登记表》。


第二类属于区级统筹公办学位的类别:以下六类适龄儿童少年,由曲江教育局根据各校学位情况,参考学生意愿统筹安排学生入学。

审核地点:小学在曲江三小东校区(公田五路与春临四路十字东南角)、中学在曲江三中(公田五路与春临五路十字东北角)

①进城务工人员随迁子女入学。符合条件的进城务工人员随迁子女可以申请在新区接受义务教育,按照“以流入地政府为主,以公办学校为主”的原则,实施以居住证为主要依据的随迁子女入学政策。


非西安市户籍随迁子女由其父母或者其他法定监护人持“居住、务工、户籍、流出”等证明材料,到指定地点进行信息审核。


西安市鄠邑区、周至县、蓝田县户籍随迁子女父母或者其他法定监护人持户籍证明及在曲江新区规划范围内有合法稳定居住、务工和流出等证明材料,到指定地点进行信息审核。西安市其他区县、开发区户籍的交叉务工人员,其子女在户籍所在地按学区登记入学。


②西安市外地户籍符合政策规定准入类适龄儿童少年入学。由学生父母或者其他法定监护人,携带相关材料到指定地点进行信息审核。


③优抚对象子女入学。对烈士子女、符合条件的现役军人子女、综合性消防救援队伍人员子女、公安英模和因公牺牲伤残警察子女、引进高层次人才子女及其他各类优抚对象,由学生父母或者其他法定监护人,携带相关材料到指定地点进行信息审核。


④曲江新区规划范围内集体户适龄儿童少年入学。在曲江新区规划范围内居住并落集体户的适龄儿童少年,及在曲江新区规划范围内居住的陕西省人才交流服务中心、西安市人才服务中心集体户落户人员的适龄子女,已购房的家庭持集体户口登记卡、房产证明(房产证,或购房合同及发票)、《西安市义务教育招生入学信息审核登记表》;未购房的家庭持集体户口登记卡、《房屋租赁备案登记证明》或与房屋产权所属人签订的合法有效的房屋租赁合同,到指定地点进行信息审核。


⑤曲江新区规划范围内廉租房(合同期内)承租人适龄子女入学。家长(或其他法定监护人)持全家户口簿、廉租房协议、《西安市义务教育招生入学信息审核登记表》到指定地点进行信息审核。


⑥曲江新区规划范围内公共租赁住房(合同期内)承租人适龄子女入学。家长(或其他法定监护人)持全家户口簿、公租房协议(合同有效期内)、《西安市义务教育招生入学信息审核登记表》到指定地点进行信息审核。


⑦曲江新区规划范围内拆迁前学区属于雁塔区移交的公办学校学区范围内,且未安置的拆迁户适龄儿童少年入学。家长(或其他法定监护人)持全家户口簿、入学申请、拆迁办证明、《房屋租赁备案登记证明》或与房屋产权所属人签订的合法有效的房屋租赁合同、《西安市义务教育招生入学信息审核登记表》到指定地点进行信息审核。


灞桥区


039b8e78fc39898c9a473e3a89dc5766_640_wx_fmt=png&wxfrom=5&wx_lazy=1&wx_co=1.png66b816f10b561a3c89d55143006e132f_640_wx_fmt=png&wxfrom=5&wx_lazy=1&wx_co=1.pnga6a5a87ec46605976ae314b33a7995b8_640_wx_fmt=png&wxfrom=5&wx_lazy=1&wx_co=1.png


长安区


信息审核所需资料

一、长安区户籍的适龄儿童入小学

户口本原件及复印件、《西安市义务教育招生入学信息审核登记表》一式两份。


二、长安区户籍的适龄少年入初中

户口本原件及复印件、小学毕业生相关证明材料(毕业生登记表、或综合素质评价手册、或学籍信息表)、《西安市义务教育招生入学信息审核登记表》一式两份。


三、进城务工人员随迁子女入小学

“四证”材料及其复印件,《西安市义务教育招生入学信息审核登记表》一式两份。“四证”材料指——

居住证明:随迁子女父母双方取得的西安市居住证,居住证地址必须与实际居住地一致。其中,租房人员须提供《房屋租赁备案登记证明》或与房屋产权所有人签订的合法有效的房屋租赁合同;购房人员须提供房产证或购房合同等有效证明材料。我市鄠邑区、蓝田县、周至县户籍随迁子女父母无需提供居住证,应提供以上合法稳定居住的证明。

务工证明:随迁子女父母双方合法、真实、有效的劳动务工合同或工商营业执照等相关材料。

户籍证明:随迁子女与父母同一户籍的户籍簿及父母的身份证(原件及复印件)。

流出证明:适龄儿童少年户籍所在地乡镇人民政府或街道办事处开具的同意学生流出接受义务教育的证明材料。


四、进城务工人员随迁子女入初中

小学毕业生相关证明材料(毕业生登记表、或综合素质评价手册、或学籍信息表),《西安市义务教育招生入学信息审核登记表》一式两份,“四证”材料及其复印件(同上)。


五、外地户籍政策规定准入类学生

《西安市义务教育招生入学信息审核登记表》一式两份及《西安市外地户籍符合政策规定准入类学生一览表》要求提供的规定材料。入初中的,还需提供小学毕业生相关证明材料(毕业生登记表、或综合素质评价手册、或学籍信息表)。


阎良区


我区户籍适龄儿童少年:


154898dc8a4cec99a5a743a68c040ebc_640_wx_fmt=png&wxfrom=5&wx_lazy=1&wx_co=1.png

保障特殊群体入学


c8e8a058e6f0bd8cc62a9bdb915eb973_640_wx_fmt=png&wxfrom=5&wx_lazy=1&wx_co=1.pnga07085802606ee6b26e8b9108b88f881_640_wx_fmt=png&wxfrom=5&wx_lazy=1&wx_co=1.png04ce1670bb1114f4175a09dfd16b117e_640_wx_fmt=png&wxfrom=5&wx_lazy=1&wx_co=1.png


高陵区


(1)本区户籍学区学位

辖区内户籍与实际居住地一致的适龄儿童少年,家长持全家户口簿、房产证明(房产证或购房合同)或宅基地证、监护人身份证、《西安市义务教育招生入学信息审核登记表》,到学区学校审验资料,取得《报名条》。


高陵四中学区行政事业单位职工持户口簿及单位工作证明、监护人身份证、《西安市义务教育招生入学信息审核登记表》,到学区学校审验资料,取得《报名条》。


(2)本区户籍统筹学位

①人户分离

户籍与实际居住地在同一街办范围内人户分离的适龄儿童少年,家长持户口簿、《西安市义务教育招生入学信息审核登记表》,已购房的需提供房产证或购房合同;未购房的需提供无房证明、租房合同、租住地村委会或社区开具的居住证明,到实际居住地对应的公办学校进行资格审查,取得《报名条》。

户籍与实际居住地在不同街办人户分离,且父母在学区购房未落户的适龄儿童少年,购房不作为就近入学的依据,原则上在户籍地学区学校进行资格审查,取得《报名条》。


②拆迁户

我区重点项目建设拆迁村民适龄儿童少年入学,拆迁安置房未交付使用、家庭临时租住的,家长须持户口簿、房屋拆迁协议或拆迁过渡证明、租房合同到租住地对应的公办学校进行资格审查;拆迁已安置的,到安置地对应的公办学校进行资格审查,取得《报名条》。


③集体户籍

户籍随父母在高陵区集体户上的适龄儿童少年,家长持户口簿、《西安市义务教育招生入学信息审核登记表》,已购房的提供房产证或购房合同;未购房的提供无房证明、租房合同、租住地村委会或社区开具的居住证明,到实际居住地对应的公办学校进行资格审查,取得《报名条》。


(3)非本区户籍统筹学位

①优抚对象子女和符合我市义务教育阶段政策规定准入条件的适龄儿童少年,由学生家长或其法定监护人,持《西安市义务教育招生入学信息审核登记表》及相关证明材料到实际居住地所属的公办学校进行资格审查,取得《报名条》。


②凡符合进城务工人员随迁子女入学条件的适龄儿童少年,由学生家长或其法定监护人,持“四证”及《西安市义务教育招生入学信息审核登记表》,到实际居住地所属的公办学校资审点审验资料,取得《报名条》。

进城务工人员是指非我市户籍但取得高陵区居住证的务工人员及我市鄠邑区、周至县、蓝田县户籍,能表明在我区有合法稳定居住、务工证明材料的务工人员。西安市其他区县、开发区户籍的交叉务工人员,其子女在户籍所在地按学区登记入学。


③在高陵区居住的陕西省人才交流服务中心及西安市人才服务中心集体户落户人员适龄子女。家长持户口簿、《西安市义务教育招生入学信息审核登记表》,已购房的提供房产证或购房合同;未购房的提供无房证明、租房合同、租住地村委会或社区开具的居住证明,到实际居住地所属的公办学校进行资格审查,取得《报名条》。


相关事项

(1)孩子户籍和户主是非直系亲属关系或孩子单独立户的户籍;适龄儿童的户籍落户在实际并不存在的地址上;适龄儿童的户籍在假户口簿或其他非正常户籍证明上,视为非正常户籍。非正常户籍到实际居住地所属公办学校审验资料,不作为按学区入学的依据,应回实际户籍所在地就读。


(2)家长或其他法定监护人须在入学信息审核前准备好相关资料原件和复印件,原件经审核后退回,复印件用于存档。


(3)凡未按要求在规定时间内提供审核资料或提供虚假资料的,由家长或监护人承担责任。


鄠邑区


(1)鄠邑区城区户籍适龄儿童少年

凡具有鄠邑区城区户籍(户口登记日期在2022年6月30日前)和居住地的适龄儿童少年,且法定监护人与子女户籍一致,7月9日—7月15日到所在学区学校进行入学信息初审、登记。户籍登记地与实际居住地不一致的,需提供现居住地的房屋产权证或具有法律效力的购房备案合同(包括合同期内的廉租房和公共租赁住房)。7月16日—7月21日区教科局联合公安、住建等相关部门对家长提供的相关材料进行复核。

当学区登记人数大于招生计划数时,按照与户主的关系和户籍取得的时间先后进行排序,超计划部分由区教科局统筹安排。


(2)鄠邑区非城区户籍,且其法定监护人在主城区有住房的适龄儿童少年

鄠邑区非城区户籍且其法定监护人在主城区有住房的适龄儿童少年,监护人持鄠邑区户口簿、房屋产权证或具有法律效力的购房备案合同,7月9日—7月15日到居住地(实际居住且与房产一致)对应的学区学校初审、登记,填写《鄠邑区(非城区)户籍(含移交区域)城区有住房人员子女统筹派位志愿表》。7月16日—7月21日区教科局联合公安、住建等相关部门对家长提供的相关材料进行复核。7月30日—8月2日,区教科局根据学校空余计划数,按照先房屋产权证取得时间前后、再购房备案合同取得时间前后,依次统筹派位。对未被录入的适龄儿童少年,区教科局依据“统筹派位志愿表”中的志愿顺序及房屋产权证、购房备案合同取得的时间顺序,实行二次派位到有空余学位学校。未被二次派位录入的适龄儿童少年及不愿接受统筹派位的适龄儿童少年,可回户籍所在地学校入学。


(3)移交“四街道”(原大王、秦渡、庞光、草堂)户籍,且其法定监护人在鄠邑区主城区有住房的适龄儿童少年

移交“四街道”(大王、秦渡、庞光、草堂)户籍且其法定监护人在鄠邑区主城区有住房的适龄儿童少年,法定监护人持户口簿、房屋产权证或具有法律效力的购房备案合同,7月9日—7月15日到居住地(实际居住且与房产一致)对应的学区学校初审、登记,填写《鄠邑区(非城区)户籍(含移交区域)城区有住房人员子女统筹派位志愿表》。7月16日—7月21日区教科局联合公安、住建等相关部门对家长提供的相关材料进行复核。7月30日—8月2日,区教科局根据学校空余计划数,按照先房屋产权证取得时间前后、再购房备案合同取得时间前后,依次统筹派位。对未被录入的适龄儿童少年,区教科局依据“统筹派位志愿表”中的志愿顺序及房屋产权证、购房备案合同取得的时间顺序,实行二次派位到有空余学位学校。未被二次派位录入的适龄儿童少年及不愿接受统筹派位的适龄儿童少年,可回户籍所在地学校入学。


(4)进城务工人员随迁子女

按照市教育局文件规定,取得鄠邑区居住证的务工人员随迁子女入学,实施以居住证为主要依据的“四证审核”制度。

小学段,7月9日—7月15日,随迁子女父母或其法定监护人持“四证”等相关材料到区教科局指定的甘亭中心学校户电路分校、两营分校,五竹中心学校及兆丰桥分校,人民路小学吕公校区,东关小学青羊务校区,西街小学青羊寨校区,北街小学郭村校区,荣华小学河头校区,惠安小学山阴校区,光明小学,电厂小学就近登记。


初中段,7月9日—7月15日,随迁子女父母或其法定监护人持“四证”和《小学生毕业登记表》等相关材料到鄠邑区第一中学六中分校(初中部)、玉蝉初级中学、五竹初级中学、电厂中学(初中部)、实验初级中学就近登记,区教科局同步安排相关人员进行入学信息及资格审核。同时,随迁子女父母或法定监护人填写《鄠邑区外户籍及进城务工人员随迁子女统筹派位表》。


进城务工人员随迁子女根据父母在本区缴纳社保时间、购房情况、居住时间、工作时间、地点及性质等条件进行综合积分。同一类型学生按照积分从高到低录取,直至学校招生计划录满为止,超出部分由区教科局参考家长意愿统筹安排到有空余学位学校。区教科局统筹派位结束后,由学校公布派位结果,并通知家长领取通知书。


(5)几点说明

①新区第一学校为我区城区新建九年一贯制学校。新区第一学校小学部秋季招收一年级新生。新区第一学校小学部与新区小学为同一学区,统筹招生。学区内符合条件的一年级新生家长,填写《鄠邑区新建学校统筹派位志愿表》(表一),在东城区小学招生入学报名处(新区小学大门口)统一登记并进行入学信息审核。7月30日至8月2日,区教科局按照先户籍,再房屋产权证取得时间前后,再购房备案合同取得时间前后的顺序,结合志愿统筹派位。未被派位录入的适龄儿童少年及不愿接受统筹派位的适龄儿童少年,可回户籍所在地学校入学。


②新区第一学校初中部秋季招收七年级新生。新区第一学校初中部和东关初中为同一学区,统筹招生。学区内符合条件的七年级新生家长,填写《鄠邑区新建学校统筹派位志愿表》(表二),在东城区初中招生入学报名处(东关初中大门口)登记并进行入学信息审核。7月30日至8月2日,区教科局按照先户籍,再房屋产权证取得时间前后,再购房备案合同取得时间前后的顺序,结合志愿统筹派位。未被派位录入的适龄儿童少年及不愿接受统筹派位的适龄儿童少年,可回户籍所在地学校入学。


③西安外国语大学鄠邑区实验小学是我区与西安外国语大学合作,委托西安外国语学校全面管理的一所高标准、高品质新建公办小学。今年秋季招收一年级新生。中午提供营养午餐。


④东关小学青羊务校区,人民路小学吕公校区,荣华小学河头校区,西街小学青羊寨校区,北街小学郭村校区,惠安小学山阴校区,甘亭中心学校户电路分校、两营分校,五竹中心学校及兆丰桥分校等学校实行“一晌制”管理,可为学生提供营养午餐。


⑤凡具备新区小学、新区第一学校小学部、人民路小学东新路校区入学条件的适龄儿童可在甘亭中心学校本部、西街小学中楼校区、北街小学中楼校区登记并进行入学信息审核;鄠邑一中六中分校(初中部)具有高标准寄宿条件,具备南关初中、北关初中、东关初中和新区第一学校初中部入学条件的适龄儿童少年也可在该校登记并进行入学信息审核。


⑥符合“名校+”教育共同体“名校”入学条件学生,可到“+校”入学。


周至县


(一)城区公办学校(周至七中、二曲中学、新区中学,东街小学、西街小学、八一小学、新区小学)招生入学

1.城区户籍类

凡具有城区户籍的适龄儿童少年,由父母或法定监护人持户口簿及相关材料到所划定学区学校登记入学,法定监护人需与子女户籍一致。


2.周至县非城区户籍但在城区有住房类

(1)个人自建房类:

①个人自建房证明材料。证明材料内容包括建房时间、地址、家庭人数、左邻右舍户主姓名、入住时间和入住证明(须有单位公章、办理人签名及其联系电话)。

②个人自建房交款收据原件及其复印件。

③个人自建房整体房屋正面照片。

④流出证明。适龄儿童少年户籍所在地乡镇人民政府或街道办事处、村委会(社区)和户籍所在学区学校盖章的同意学生流出接受义务教育的证明。


(2)购商品房类:

①购房合同原件及其复印件。

②房产证原件及其复印件。

③购房正式票据原件及其复印件。

④流出证明。适龄儿童少年户籍所在地乡镇人民政府或街道办事处、村委会(社区)和户籍所在学区学校盖章的同意学生流出接受义务教育的证明。


(3)集资建房类:

①购房合同原件及其复印件。

②房产证原件及其复印件。

③购房票据原件及其复印件。

④流出证明。适龄儿童少年户籍所在地乡镇人民政府或街道办事处、村委会(社区)和户籍所在学区学校盖章的同意学生流出接受义务教育的证明。

以上三类情况的新生家长持相关材料到现居住地(实际居住且与房产一致)对应的学区学校审核、登记。资格审查通过人数超过空余学位数时,依据登记学校“积分制”原则,按照房产证件取得的时间依次派位。仍未被登记学校录入的新生,家长应填写《周至县义务教育招生入学统筹派位意愿表》,依据“统筹派位意愿表”中的意愿及房产证、购房备案合同取得的时间顺序派位到有空余学位的统筹派位意愿学校。若不愿统筹派位的,回户籍所在地登记入学。


(二)进城务工人员随迁子女

符合条件的进城务工人员随迁子女可以申请在我县接受义务教育,按照“以流入地政府为主,以公办学校为主”的原则,实施以居住证为主要依据的随迁子女入学政策。

进城务工人员是指非周至户籍并取得周至县居住证的务工人员。进城务工人员随迁子女,由父母或其他法定监护人持“居住、务工、户籍、流出”等证明材料,到居住地对应学区学校审核登记;若登记的学区学校学位已满,则由登记学校统筹派位入学。


蓝田县


1.城区户籍类

县城区户籍的适龄儿童少年,由父母或法定监护人持户口簿、《西安市义务教育招生入学信息审核登记表》等材料,到户籍对应学区学校登记入学。(县城区集体户籍原则上不作为入学条件,应在入学信息审核前将户籍和房产办理一致。)


2.非城区户籍城区有住房类

在县城区有合法稳定住房且具备入住条件,但户籍不在县城区的蓝田县适龄儿童少年,由父母或法定监护人持户口簿、《西安市义务教育招生入学信息审核登记表》到房产对应学区学校审核登记。同时还应提供以下材料。

(1)有房产证的,提供房产证原件(复印件)及县不动产管理部门审核签章的《蓝田县城区住房信息审核表》;无房产证的,提供网签购房合同及县房管部门审核签章的《蓝田县城区住房信息审核表》;自建房未确权的,以学校实地调查为准。

(2)现居住地物业或社区(村组)的实际居住证明。

(3)户籍所在地镇人民政府或街道办事处开具的同意流出接受义务教育的证明材料。

城区各公办学校要明确新生入学程序,先安排具有学区内户籍的新生入学,再根据登记入学人数和学位供给等情况,安排其他类新生入学。当其他类新生登记人数超过学校剩余学位数时,按照房产取得时间先后顺序依次安排,录满为止。未被登记学校录入的新生,由登记学校指导家长填写《蓝田县义务教育招生入学统筹派位意愿表》,直属学校、初中由县教科局统筹派位到有空余学位的学校,蓝关街办、三里镇辖区学校由中心学校协同镇(街)统筹派位到辖区有空余学位的学校。若不愿统筹派位的,回户籍所在地学校登记入学。


(二)非城区公办学校招生入学

在非城区公办学校入学的适龄儿童少年,由父母或监护人持户口簿、《西安市义务教育招生入学信息审核登记表》、《小学毕业生登记表》(初一新生提供)等入学材料,按照“入学流程”要求,在户籍对应学区学校按时审核、登记。全县非城区学校均可接收外来务工人员随迁子女入学,具体办法由各镇(街)中心学校、初中制定。

临潼区


类型1.临潼区户籍新生入学

(1)小学:凡2016年8月31日以前出生(含8月31日)且具有本区常住户口的适龄儿童均须登记进入小学就读。7月9日-21日(法定节假日除外),由学生父母或者其他法定监护人持《西安市义务教育招生入学信息审核登记表》(一式两份)和户口本到户籍所在地学区对应小学审核,分类登记,根据学位情况统筹安排。


(2)初中:具有临潼区户籍的小学应届毕业生,7月9日-21日(法定节假日除外),由学生父母或者其他法定监护人持《西安市义务教育招生入学信息审核登记表》(一式两份)、户口本和小学毕业相关资料到户籍所在地学区对应初中审核,分类登记,根据学位情况统筹安排。


类型2.西安市外地户籍符合政策规定准入类学生入学

凡符合西安市外地户籍政策规定准入条件且在临潼区居住的适龄儿童少年,7月9日-21日(法定节假日除外),由学生父母或者其他法定监护人,持《西安市义务教育招生入学信息审核登记表》(一式两份)和证明材料,到临潼区招生入学协调接待中心(临潼区教师进修学校东楼一层)审核,根据学位统筹安排。凡不符合外地户籍政策规定准入条件的适龄儿童少年,应返回户籍所在地办理登记入学。


类型3.进城务工人员随迁子女入学

符合条件的进城务工人员随迁子女可以申请在我区接受义务教育,按照“以流入地政府为主,以公办学校为主”的原则,实施以居住证为主要依据的随迁子女入学政策,非我市户籍随迁子女由其父母或者其他法定监护人持“居住、务工、户籍、流出”等证明材料到指定地点审核,区教育局审核后根据学位情况统筹安排入学。

我市鄠邑区、周至县、蓝田县户籍随迁子女由其父母或者其他法定监护人持户籍证明及能表明在我区有合法稳定居住、务工和流出等证明材料到指定地点审核,区教育局审核后根据学位情况统筹安排入学。

我市其他区县、开发区户籍的交叉务工人员,其子女在户籍所在地按学区登记入学。

进城务工人员随迁子女就读城区学校审核:持《西安市义务教育招生入学信息审核登记表》(一式两份)和“居住、务工、户籍、流出”等证明材料于7月9日-21日(法定节假日除外)审核,小学到临潼区砖房小学审核,初中分别到临潼区骊山初中、临潼区秦陵初中、临潼区化工院中学审核,分类登记,根据学位情况统筹安排。

进城务工人员随迁子女就读农村学校审核:持《西安市义务教育招生入学信息审核登记表》(一式两份)和“居住、务工、户籍、流出”等证明材料到居住地所在学校审核。7月9日-21日(法定节假日除外)审核,根据学位情况统筹安排。


类型4.残疾儿童少年入学

保障我区适龄残疾儿童少年接受义务教育的权利,并纳入中小学生学籍管理。依据区级残疾人教育专家委员会评估意见,对能适应学习生活的适龄残疾儿童少年,到所在辖区内学区学校登记,随班就读;对残疾程度较重,不能到普通学校就读的,到临潼区特殊教育学校登记。对残疾程度严重,不能到校就读的,安排送教上门或远程教育,切实保障我区残疾儿童少年接受义务教育的权利。


类型5.优抚对象子女入学

对烈士子女、符合条件的现役军人子女、综合性消防救援队伍人员子女、公安英模和因公牺牲伤残警察子女、引进高层次人才子女及其他各类优抚对象,落实义务教育优待政策。


类型6.其他群体入学

(1)挂户、空户不作为就近入学依据,由区教育局根据学位情况统筹安排。

(2)集体户落户人员适龄子女,本单位职工子女由户籍所在学区学校审核,根据学位情况统筹安排;非本单位职工子女由区教育局根据学位情况统筹安排。

(3)临潼区人才交流服务中心集体户落户人员适龄子女入学,小学由骊山小学审核,初中由骊山初中审核,根据学位情况统筹安排。

(4)廉租房(合同期内)承租人适龄子女入学,由区教育局根据学位情况统筹安排。

(5)公共租赁住房(合同期内)承租人适龄子女入学,由区教育局按政策分类统筹安排。

(6)切实保障孤儿、脱贫家庭子女入学、留守儿童入学,寄宿制学校优先安排留守儿童住宿。


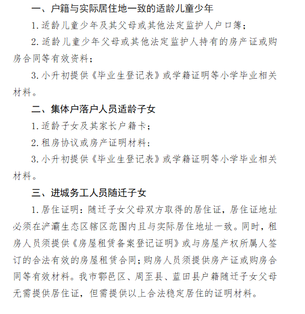
浐灞生态区


4b6330749485116a4dadef8c5cd09c1e_640_wx_fmt=png&wxfrom=5&wx_lazy=1&wx_co=1.png276084f547f3340924c0d81ee5782080_640_wx_fmt=png&wxfrom=5&wx_lazy=1&wx_co=1.png


航天基地


小学:

(1)航天基地辖区内户籍与实际居住地一致(人、房、户一致)的适龄儿童入学资格审核。按照《西安航天基地2022年义务教育公办学校学区划分方案》(另文发布),由其父母(或其法定监护人)持《登记表》、户口簿和身份证(原件及复印件)、房产证明(原件及复印件)到对应学校进行入学资格审核(资格审核具体地点和方式以学校公布为准)。


(2)航天基地其他类型户籍小学新生入学资格审核。适龄儿童父母或其法定监护人持《登记表》、户籍证明和身份证(原件及复印件)、居住证明(原件及复印件)在对应审核点进行入学资格审核。


(3)航天基地进城务工人员随迁子女,其父母或其法定监护人持“居住、务工、户籍、流出”等证明材料;外地户籍符合政策规定准入类学生资格审核,持相关证明材料,在对应审核点进行入学资格审核。


初中:

(1)航天基地辖区内户籍与实际居住地一致(人、房、户一致)的适龄少年入学资格审核。按照《西安航天基地2022年义务教育公办学校学区划分方案》,由其父母或其法定监护人持《登记表》、户口簿和身份证(原件及复印件)、房产证明(原件及复印件)、小学毕业相关资料到对应学校进行入学资格审核(资格审核具体地点和方式以学校公布为准)。


(2)航天基地其他类型户籍初中新生入学资格审核。适龄少年父母或其法定监护人持《登记表》、户籍证明和身份证(原件及复印件)、居住证明(原件及复印件)、小学毕业相关资料,在对应审核点进行入学资格审核。


(3)航天基地进城务工人员随迁子女,其父母或其法定监护人持“居住、务工、户籍、流出”等证明材料;外地户籍符合政策规定准入类学生资格审核,持小学毕业相关资料及其他证明材料,在对应审核点进行入学资格审核。


国际港务区


879fcf5ccd2e8cf130a4e3491da6d2b6_640_wx_fmt=png&wxfrom=5&wx_lazy=1&wx_co=1.pngbd09dd9f185fa39e92d9c14b9ac6fb0b_640_wx_fmt=png&wxfrom=5&wx_lazy=1&wx_co=1.png7c758a7d1de9463743572e1c9231e1b2_640_wx_fmt=png&wxfrom=5&wx_lazy=1&wx_co=1.png8598d02be9e972bcf15610b576e65235_640_wx_fmt=png&wxfrom=5&wx_lazy=1&wx_co=1.png


西咸新区


1.各新城户籍与实际居住地一致的适龄儿童少年入学。

小学:新城户籍与实际居住地一致的适龄儿童家长持户口簿到学区对应小学资审点审验资料,取得《报名条》。


初中:在我区小学就读具有西咸新区新城户籍或学籍应届毕业生,持户口簿等相关资料在学区中学资审点审验资料,取得《报名条》;未在我区小学就读的西咸新区户籍需要回西咸新区就读初中的小学应届毕业生,持户口簿、《学生学籍基本信息表》或《毕业生登记表》或小学毕业相关材料,在学区对应中学资审点审验资料,取得《报名条》。


2.城市拆迁户适龄子女入学。

因城区改造拆迁村民适龄儿童少年入学,已安置的,到其安置地对应学区资审点进行资格审核;未安置的,须持房屋拆迁协议、租房合同、社区(村委会)居住证明到其居住地对应学区资审点进行资格审核,取得《报名条》。


3.西安市外地户籍符合政策规定准入类学生入学。

符合我市义务教育阶段政策规定准入条件的适龄儿童少年,由学生父母或者其他法定监护人,持相关证明材料到实际居住地对应学区资审点进行资格审核,取得《报名条》。


4.优抚对象子女入学。

烈士子女、符合条件的现役军人子女、综合性消防救援队伍人员子女、公安英模和因公牺牲伤残警察子女、引进高层次人才子女及符合条件的秦创原创新人才子女等其他各类优抚对象,由其家长或者其他法定监护人,携带相关材料由西咸新区教育体育局统筹安排。


5.集体户落户人员适龄子女入学。

户籍随父母在集体户(含陕西省、西安市、西咸新区人才交流服务中心集体户)上的适龄儿童少年家长持户口簿或户籍卡、租房合同、租住地社区(村委会)开具的居住证明,已购房的家长持房产证明等,到户籍所在地或居住地对应资审点进行资格审核,取得《报名条》。


6.廉租房(合同期内)、公共租赁住房(合同期内)承租人适龄儿童少年入学。

家长持廉租房协议、公共租赁住房协议、户口簿到实际居住地对应的公办学校资审点审验资料,取得《报名条》。


7.非中国国籍学生入学。

需在我区就读义务教育学校的非中国国籍学生入学,按照《西安市教育局关于做好外籍人员适龄子女入学工作的通知》(市教发〔2022〕81号)办理,由其父母或其他监护人持居留证或居住证到其居住地对应学区资审点进行资格审核,取得《报名条》。


8.进城务工人员随迁子女入学。

进城务工人员随迁适龄子女实施以居住证为主要依据的随迁子女入学政策,由父母或者其他法定监护人持“居住、务工、户籍、流出”(即“四证”)等证明材料,到实际居住地所属学区的对应公办学校资审点进行信息审核,取得《报名条》。若对应公办学校学位已满,则由西咸新区教育体育局在各新城内统筹安排入学。

随迁子女信息审核学校与入学学校无关,入学资格审核不分先后顺序,凡因“四证”不全及审核未通过者,不予发放《报名条》。

进城务工人员是指非西安市户籍(含西咸新区)并取得西咸新区居住证的务工人员;西安市鄠邑区、周至县、蓝田县户籍到西咸新区合法稳定居住的务工人员。西安市其他区县、开发区户籍的交叉务工人员,其子女在户籍所在地按学区登记入学;西咸新区非本新城户籍的交叉务工人员,其子女原则上在户籍所在新城按学区登记入学。


9.其他类。

按照义务教育相关法律条文的规定,户籍是适龄儿童少年免试就近入学的基本条件和依据。全家户口簿应是父母和孩子在同一户籍上并在父母房产地实际居住的户籍证明。

孩子户籍和户主或房主是非直系亲属关系或孩子单独立户的户籍;适龄儿童少年的户籍落户在实际并不存在的地址上;适龄儿童少年的户籍在假户口簿或其他非正常户籍证明上,视为非正常户籍。非正常户籍不作为按学区入学的依据,应回实际户籍所在地就读。










版权声明

本网原创,未经许可,不得转载。【注:凡注明“来源:XXX(非西安中考网 m.hytale-nav.com)”的作品,均转载自其它媒体,转载目的在于传递更多信息,并不代表本网赞同其观点和对其真实性负责;如因作品内容、版权和其它问题需要同本网联系的,请在30日内进行。邮箱:xazgknews@163.com】

标签
二维码

扫一扫 在手机阅读、分享本文

必看
必看
  • 西安市鄠邑区甘亭中心学校荣获西安市“红领巾法学院”示范学校称号
  • 西安市鄠邑区东关小学:规范课外读物 落实“五项管理
  • 周至县广济初中课后服务旗操
  • 标签
    热榜
    QQ

    微信扫一扫

    WeChat
    Top
    Baidu
    map