Baidu
map

教育部批准!中法航空学院来了

分类:教育资讯 时间:2023-05-04 来源:本站 作者:江牧

来源:综合自北航中法合作办学(杭州)官网、浙江新闻
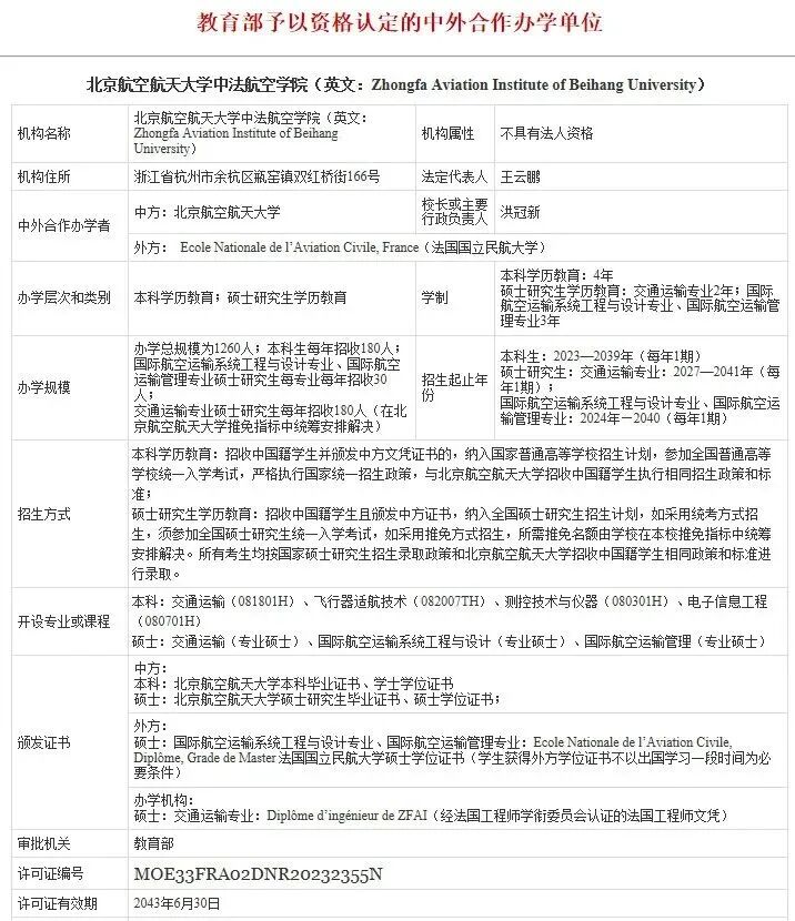
近日,据教育部教育涉外监管信息网信息显示,北京航空航天大学中法航空学院已正式获得教育部批准。

图片

北航中法航空学院选址杭州市余杭区瓶窑镇,中方合作办学者为北京航空航天大学,法方合作办学者为法国国立民航大学。该学院不具有法人资格,为北京航空航天大学的二级学院。

据悉,2018年1月9日,北京航空航天大学与法国国立民航大学在人民大会堂签署合作备忘录,两校将在浙江省杭州市联合举办一所中外合作办学高校。经过多次协商,2019年4月16日,杭州市政府、浙江省教育厅与北航就共建中法航空大学签署合作框架协议,明确了合作宗旨与目标、合作内容与机制、三方责任与义务及其他相关事宜。2019年9月20日,北航与法国国立民航大学签署共建中法航空大学合作协议,此次协议的签署,进一步明确了两校将就共建开展合作,并就合作办学的宗旨与目标、关键事项及筹建方案达成一致,标志着筹建进入新阶段。

该项目是加快建设创新型国家、加速推动浙江“民航强省、浙江强省”建设的重要抓手,也是余杭区全面深入推进“三个全域”建设的有力举措。项目位于瓶窑镇,总用地面积约1001亩,规划建筑面积约77万㎡。建成后将形成覆盖本科、硕士多层次人才培养体系的综合性大学。

中法航空学院办学总规模为1260人,从2023年9月开始招生。该校拟开设六大学院,分别是:民航学院(交通信息工程及控制等17个专业方向)、航空学院(飞行器设计、航空宇航推进理论与工程等16个学科方向)、信息学院(开展量子精密测量、高性能量子计算、人工智能等8个专业领域);还有工学院(开展高温/超高温材料、高温功能涂层、高温腐蚀等18个技术和专业领域研究)、理学院(主要开展新型量子物态、极端条件物理、医学物理等领域的研究)、国际学院。其中,本科生每年招收180人,招生专业为交通运输、飞行器适航技术、测控技术与仪器、电子信息工程;研究生每年招收240人,其中国际航空运输系统工程与设计专业、国际航空运输管理专业硕士研究生每专业每年招收30人;交通运输专业硕士研究生每年招收180人(在北京航空航天大学推免指标中统筹安排解决)。



版权声明

本网原创,未经许可,不得转载。【注:凡注明“来源:XXX(非西安中考网 m.hytale-nav.com)”的作品,均转载自其它媒体,转载目的在于传递更多信息,并不代表本网赞同其观点和对其真实性负责;如因作品内容、版权和其它问题需要同本网联系的,请在30日内进行。邮箱:xazgknews@163.com】

标签
二维码

扫一扫 在手机阅读、分享本文

必看
必看
  • 西安市鄠邑区甘亭中心学校荣获西安市“红领巾法学院”示范学校称号
  • 西安市鄠邑区东关小学:规范课外读物 落实“五项管理
  • 周至县广济初中课后服务旗操
  • 标签
    热榜
    QQ

    微信扫一扫

    WeChat
    Top
    Baidu
    map